学生
教职工
访客
首页
关于我们
党群园地
新闻中心
筹资项目
捐赠指南
信息公开
学生
教职工
访客
首页
关于我们
简 介
章 程
组织机构
领导寄语
法规制度
联络我们
党群园地
新闻中心
综合新闻
通知公告
捐赠动态
公益故事
媒体关注
筹资项目
在线微捐
“双一流”专项
鲲鹏项目
领英项目
求索项目
尖峰项目
日新项目
至善项目
捐赠指南
捐赠方式
捐赠免税
捐赠证书
捐赠鸣谢
信息公开
基本信息
年度报告
审计报告
捐赠公示
受益方公示
项目进展
项目效果
变更公示
获得荣誉
En
蓬勃的朝气·无限的可能
About us | 关于我们
首页
>
关于我们
>
章程制度
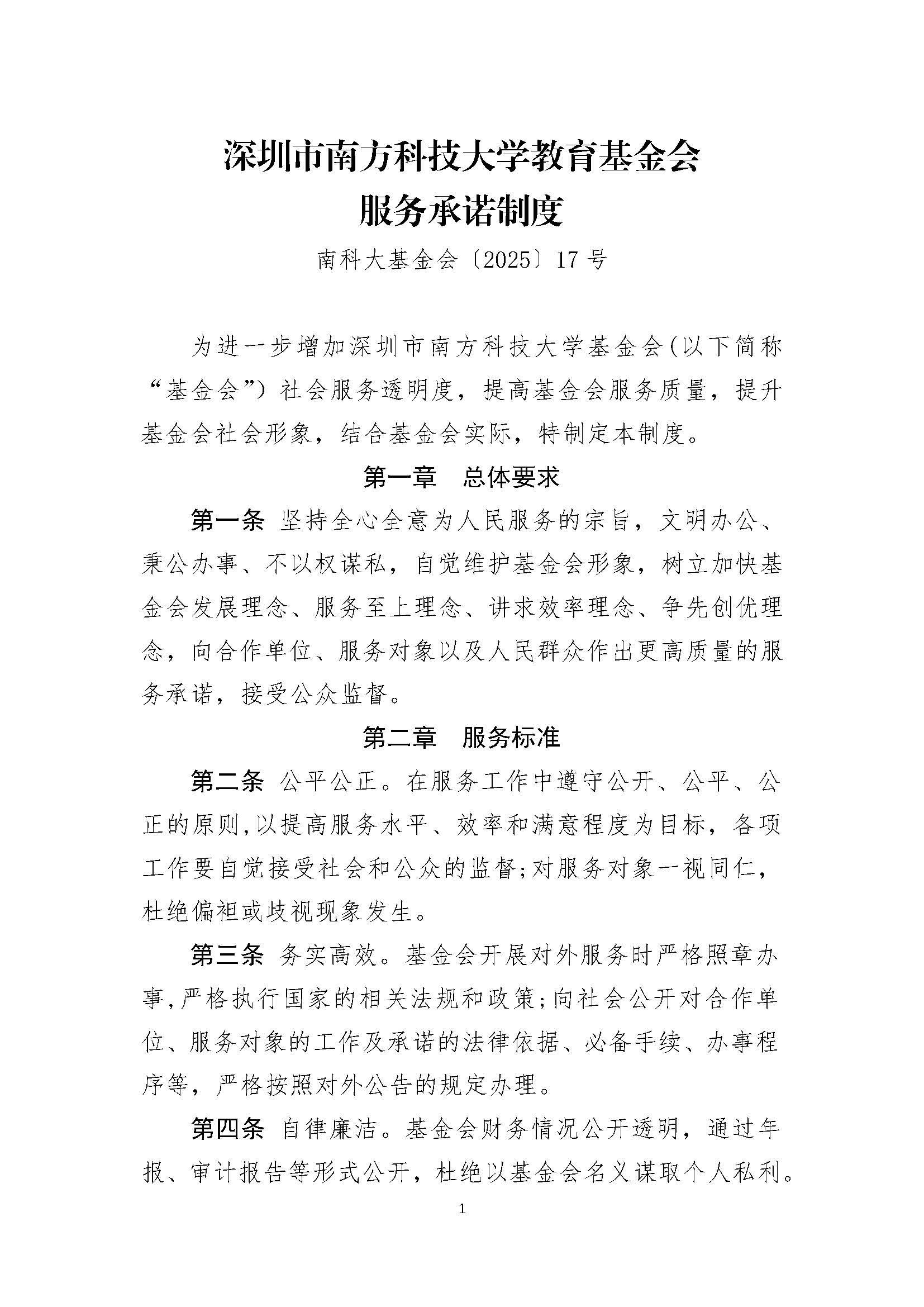
深圳市南方科技大学教育基金会服务承诺制度
2025-02-22
|
阅读量:1260
上一篇
|
下一篇:深圳市南方科技大学教育基金会固定资产管理办法
推荐阅读
返回上一级
深圳市南方科技大学教育基金会章程
2025-02-22
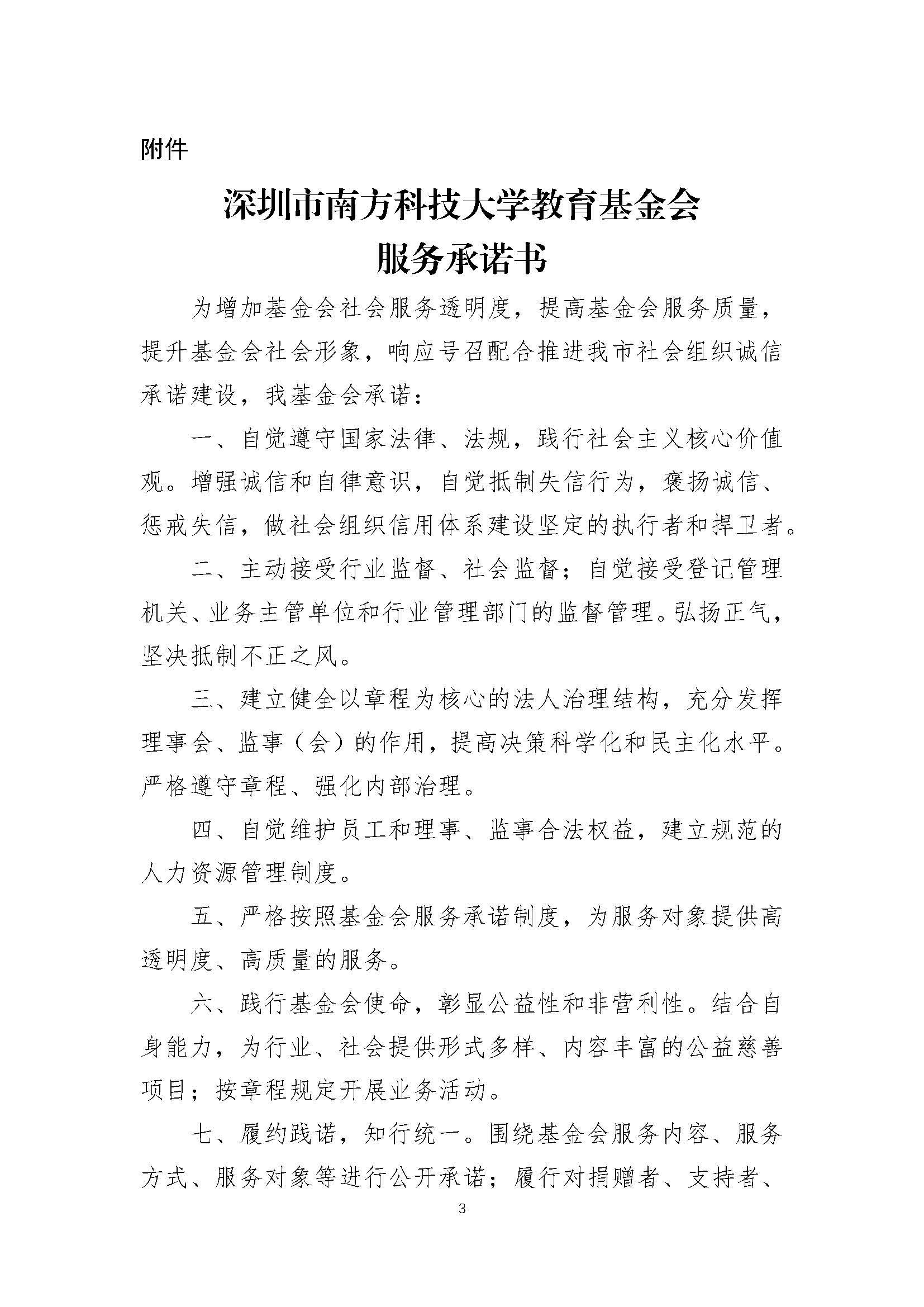
深圳市南方科技大学教育基金会服务承诺制度
2025-02-22
深圳市南方科技大学教育基金会固定资产管理办法
2024-10-29
慈善组织公开募捐管理办法
2024-09-05
深圳市南方科技大学教育基金会接受社会捐赠管理办法(修订)
2024-01-17
深圳市南方科技大学教育基金会信息公开办法(修订)
2024-01-17